| 家里蟑螂成灾?是时候介绍最强的灭蟑指南了...嘿,还有免费蟑螂药送! |
| 发布时间: 2024-01-26 被阅览数: 738 次 来源:中泰兴盛 |
|
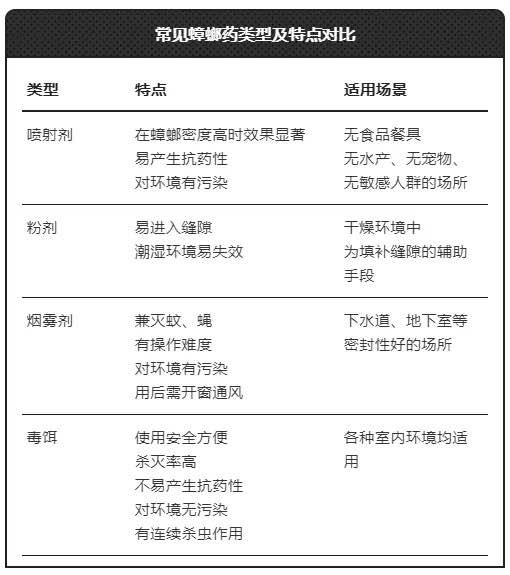
遇见蟑螂,你会是? 无论是在南方还是在北方 蟑螂 一直都是大家公认的害虫 刷牙的杯子下 鞋柜的缝隙里 甚至客厅地板的正中间…… 家中任何一个 让你毫无心理防备的角落 都可能迎面蹿出一只 褐色大蟑螂 蟑螂的身上带着可能会有一些致病的病原体 会危害我们的健康 影响我们的正常生活 为了捍卫居家的安全感 大部分人都拿起过反抗的武器—— 蟑螂药 市面上有各种各样的蟑螂药 我们应该如何去挑选呢 蟑螂药的种类 上述图片为随机挑选的一些市面上售卖的蟑螂药。可以看出蟑螂药的种类繁多,有不同的类型如:粉剂、毒饵剂、喷雾剂、烟雾剂、灭蟑盒等。 蟑螂药常见的类型通常可以分为以下4类: (点击查看大图) 图片来源:丁香生活研究所 不同剂型的蟑螂药有不同的特点和适合的使用场所,适合家庭灭蟑、使用也最为广泛的是杀蟑毒饵。 杀蟑毒饵类产品包括饵剂、胶饵、饵粒、饵膏、饵粉等。它们有着不同的化学成分、以及同种化学成分有不同的浓度。 蟑螂药到底要含哪种成分才能有效灭蟑呢? 不同成分的对比 01 ▼▼▼ 致死率 上海市疾病预防控制中心曾特意做了一个实验研究,针对市面上常见的不同成分及不同浓度胶饵的效果的实验,对各种药剂进行了对比测试。 实验选出了4种最常见成分进行对比:吡虫啉、毒死蜱、呋虫胺和氟虫腈。 结果表明,从以上四种胶饵对德国小蠊的药效结果可以看出氟虫腈、呋虫胺效果差不多,在12天内蟑螂致死率达到100%;毒死蜱的效果稍差,但也达99%;而吡虫啉效果则一般,不到90%。 02 ▼▼▼ 连环灭蟑作用 评价一款灭蟑药的效果好不好,还要看中毒身亡的蟑螂尸体的继发毒杀作用,即这款药物的连环灭蟑作用。 实验结果表明,使用4种胶饵毒杀死亡的蜚蠊作为毒饵,4种胶饵毒杀虫尸的连环灭蟑效应均较强。0.05%氟虫腈、0.50%呋虫胺和2.15%吡虫啉,效果都差不多,在30天内蟑螂致死率都在100%。 胶饵 01 ▼▼▼ 胶饵的选择 想真正的把蟑螂从家里请出去,还得利用它贪吃和群居的特点。 图片来源:“物种日历”微信公众号 胶饵杀蟑首先是让蟑螂喜欢吃,只有吃了才能起作用。因此,选择适合的胶饵是关键。 选择胶饵要选具有以下特点的:适口性好、持效长、效果佳、无味毒性低,无趋避性,使用方便。 02 ▼▼▼ 胶饵的使用 如果你用法不对,买再好的胶饵也是白搭。使用时需要注意三个原则: 一是量少(绿豆粒大小)。 二是点多(隔一段距离,如 15cm 就布置一点)。 三是面广(如厨房至少要点30-40个点)。 图片来源:丁香生活研究所 为什么我已经按照正确的方法使用胶饵了,效果还是不佳呢? 除了要买合适的胶饵,以及正确地使用之外,还要考虑环境因素对灭蟑效率的影响哦! 那我应该怎么做呢? 别担心,做好以下几个步骤,就能高效灭蟑啦! 01 勤搞卫生 室内卫生必须勤快地搞起来,家中垃圾最好日产日清,让蟑螂在你家根本找不到吃的喝的,它才能去主动取食蟑螂毒饵。 02 全面施药 施药要全方位施放,遵循“点多、量少、面广”的原则,施药部位也要注意,必须把毒饵放到蟑螂栖息地。 少量多点 、确保毒饵的到位率、覆盖率、保留率。 03 杀灭后及时清理尸体 放好药的第二天可能就会陆续出现蟑螂尸体,大概会持续2个礼拜左右。这期间露在外面的蟑螂尸体,应当及时清理掉。 因为蟑螂药只能杀死蟑螂成虫,对蟑螂卵没有作用。若是一个带有卵鞘的雌蟑螂死掉了,它的卵还是有可能孵化出小蟑螂的 ,及时清理就可以最大程度地避免这种问题发生。 建议在开始灭蟑螂的20天后做深度清洁,彻底地来一次大扫除清理隐蔽处的蟑螂尸体。 04 避免一直使用同一种成分 大家在使用灭蟑药时需要特别注意的是,若长期使用一种成分的药物,容易使蟑螂产生抗药性。 所以大家要避免一直使用同一种成分的胶饵产品,以免蟑螂产生抗药性, 可以根据有效成分定期更换不同成分的胶饵。 好了 到了这里 你以为我们只介绍蟑螂药 那就错了 我们今天还送蟑螂药!!! 上个月我们发了一篇推文 ↓↓↓ 跟粉丝们约好 点赞超过100就给大家送蟑螂药 结果 好家伙,一下子给我们点了300多个赞 这给平时只有三四十点赞量的我们 震惊了! 还能怎么办呢? 灭蟑礼盒马上安排 灭蟑礼盒 下面,赶紧来来看看 怎样才参加我们的活动 拿到我们免费的灭蟑礼盒吧 活动规则: 1. 在本文末留言并被精选。由于微信平台仅能精选100个留言,留言按时间先后顺序精选。未被精选的留言不能参加点赞送奖品活动。一个微信用户仅能获奖一次。如经举办方考虑不合适精选出来的留言,不能参加此次活动。 2. 截至2023年7月21日16:00,本文点赞<100,向留言点赞数排名前5的群众送出灭蟑礼盒;本文点赞100~200(含200),向留言点赞数排名前10的群众送出灭蟑礼盒;本文点赞>200,向留言点赞数排名前20的群众送出灭蟑礼盒。 3. 活动仅限东莞市内群众参与,由主办方包邮寄送,非东莞市地址不予邮寄,敬请谅解。 4. 活动解释权归东莞市疾病预防控制中心所有。 今天这篇文章,有没有把你从「要一辈子和蟑螂斗智斗勇」的绝望中拯救出来? 点下在看和点赞,分享给你同样被困扰着的亲朋好友,衷心祝愿大家这个夏天: 易如反蟑 往期推荐 卫生间有很多黑色小虫,可以直接把84消毒液倒进下水道杀虫吗? 来源:消杀所声明:部分图片来源于网络,仅用作公益科普宣传,如侵权,请联系删除。 |
|
相关新闻 |
